odoo是一套强大的系统,其全球化平台的设计思路在处理贸易过程中多币种、多语言、多公司主体、全流程跟单等复杂需求时,有天生的功能优势。广州尚鹏在国内外商贸管理、供应链、进销存管理有一套成熟方案,在零配件家具建材行业有多家成功客户,以下需求及功能即是以该方案为基础,相关模板可联系我司获取。
如果您的企业也是这种类型,请参考此模板完成您的具体需求,我们会根据您的需求提供相应的报价及落地方案。
功能总览
模板脑图xmind及文档可向我司售前免费索取。
主要模块清单
- 销售模块
- 采购模块
- 客户、供应商及联系人管理
- 库存管理
- 会计模块
- 数据管理/自有主机部署
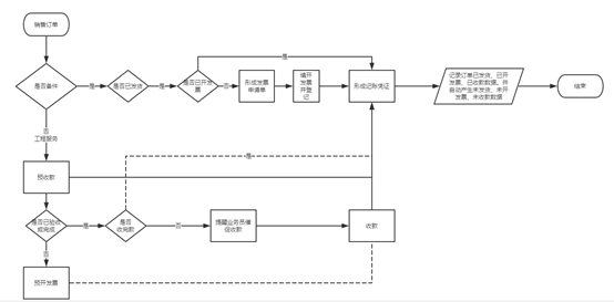
整体流程:
一、销售模块
1.销售流程:

2.销售流程说明:
分析客户需求,由销售部门创建报价单,发送至采购部进行询价,发送审批确认后发回至销售部门,由销售员发送报价单至客户邮箱或打印送至客户。报价单确认后生成销售订单,取消此报价单则只做记录。发送销售单至采购部,进入采购流程,采购订单上的货物。货物到达后进行检验、拍照入库。
注:
销售部门在创建报价单时,可以查看此产品库存是否足够,以及产品的历史报价;当库存足够时,采购部可以不用生成采购单; 根据报价单中的产品信息自动生成询价单,每个产品至少询价三个供应商
在系统销售表单下放添加一个文本域,将此文本域的信息在导出或发送的时候添加到订单下方;或者是设定模板,可自定义创建文字内容,通过下拉列表进行可创建编辑,选中时文本域出现设定好的内容,并且可以直接在文本域中更改;
审核规则:可以对销售人员设定审核额度,当报价单的金额达到设定的值时,需要boss对此订单进行审核,修改销售订单时也需要审核。
功能:
| 表单编辑 | 报价单、销售订单可以进行编辑更改,编辑更改操作需要记录详情 |
| 附件管理 | 报价单转为销售订单后,可以上传多个附件进行保存在此订单中,查询时可查看附件 |
| 货期提醒 | 根据货期设定发货提醒时间,可以自定义时间 |
| 订单关联 | 一个销售订单可以关联多个采购订单 |
| 多选操作 | 选取多张订单进行操作,导出、打印、审批等等 |
| 收款提醒/开发票提醒 | 根据客户付款方式设定提醒时间,提醒销售人员进行开发票以及收款,可以自定义提醒时间 |
| 项目进度 | 用于查看/提示订单或项目是否完成、当前的状态;可以手动设定任务进度;
项目进度类型:1.一般类型,2.预付金,3.交货付款,4.验收类型 根据付款方式,有不同的项目进度; 项目进度可手动分为多阶段提醒; |
| 订单审核 | 审核规则:
销售人员未设定金额则默认需要审核 对销售人员设定审核额度,订单金额达到设定值时需要审核 已确认的订单进行修改之后需要审核 |
| 自动询价 | 销售部门进行报价时,查找报价单中的产品,然后自动发送询价邮件到产品的供应商,每个产品最少询价三个供应商 |
| 工作统计 | 汇总销售的报价单,销售订单,以此来查看销售人员的工作效率
可进行分类汇总查看: 1.根据订单类型进行筛选查看 2.根据时间段进行筛选查看 3.根据销售订单是否已完成或正在进行筛选查看 请列出多种筛选条件·,并统计出应收账、已收账、未收账以及开票情况 可以导出筛选的数据 |
信息栏:带*号的为可创建编辑
| *订单类型 | 工程单、备件单 |
| *客户付款方式 | 1.全款支付;
2.预付30%,发货前付清余款; 3.月结; 4.按比例付款(1:6:2:1/3:3:3:1),比例不固定; 5.验收合格后,支付90%的款,质保期满后付款; 6.分期付款 |
3.销售流程所需模板:
| 工程类报价单: | 电力报价单: | 备件报价单: |
二、采购模块
1.采购流程:

2.采购流程说明:
由采购部门创建询价单,询价单分为国内询价单、国外询价单;供应商报价后,由采购部进行判断,确认后发送至上级审批,上级审批通过后返回至采购部。采购部与供应商进行签订合同,双方盖章确认后,采购进行填写付款单进行付款申请,付款申请发送至会计、boss进行审核,最后由出纳进行付款。付款后,供应商进行发货并提供发票;货到后进行拍照验收,货物没问题则进行入库,有问题则进行退换货;
功能:
| 附件管理 | 询价单转为采购订单时,采购订单可以保存多个附件 |
| 订单关联 | 询价单,采购订单与报价单、销售订单相关联 |
| 单据模板翻译 | 由于有国外的供应商,在发送或导出询价单、采购订单时,将单据文字翻译为英文。国外的询价单据格式也不一样,详细请看模板;
若不能在线翻译则获取产品的英文名称和型号规格 |
| 货期提醒 | 根据采购订单中的货期,货期到的前三天进行提醒,货期少于三天的提前一天提醒; |
| 多选操作 | 选取多张订单进行操作导出、打印、审批等等,批量订单进行付款申请 |
| 询价对比 | 创建询价单后可同时发送个多个供应商,通过导入供应商的报价来对比,筛选出最优价格,也可手动选定供应商报价,导入的供应商报价保留; |
| 付款方式 | 1.全款支付;
2.预付30%,发货前付清余款; 3.月结; 4.按比例付款(1:6:2:1/3:3:3:1),比例不固定; 5.验收合格后,支付90%的款,质保期满后付款; 6.分期付款 |
| 自动询价 | 销售部门进行报价时,查找报价单中的产品,然后自动发送询价邮件到产品的供应商,每个产品最少询价三个供应商 |
| 对比询价 | 通过导入供应商询价,返回给销售人员询价详情,并显示最优报价
返回的信息: |
| 工作汇总 | 汇总采购部门的询价单、采购订单,用来查看工作人员的工作效率
1.可以根据采购订单、询价单进行查看; 2.可以根据是否已完成进行查看; 3.根据发票的情况进行查看; 请列出多种筛选条件,统计出应付帐、已付帐、待付帐以及开票情况 筛选的数据可以导出 |
| 发票提醒 | 当付款达到90%时,15天内发票没有录入需要提醒此单据的工作人员 |
3.采购流程所需模板:
| 通用询价单: | 国外询价单: |
三、联系人管理
根据odoo现有的联系人管理,可以创建公司,公司下的联系人,也可以创建单独的客户或者供应商。
创建客户:信息字段
公司名称、预收余额、应收余额、客户状态、备注、银行账号、联系人、联系电话、公司电话、联系地址、邮编、简称,职位,可以选择默认付款方式:1.全款支付;2.预付30%,发货前付清余款;3.月结;4.按比例付款(1:6:2:1/3:3:3:1),比例不固定;5.验收合格后,支付90%的款,质保期满后付款;6.分期付款(可编辑创建);
创建供应商:信息字段
公司名称、银行账号、联系电话、联系人、联系地址、邮编、增值税税率、简称、备注、邮箱,可以选择默认付款方式:1.全款支付;2.预付30%,发货前付清余款;3.月结;4.按比例付款(1:6:2:1/3:3:3:1),比例不固定;5.验收合格后,支付90%的款,质保期满后付款;6.分期付款(可编辑创建)
功能:
客户关联相关的报价单、销售订单、发票等信息
供应商关联相关的询价单、采购订单、发票等信息
客户、供应商所在公司以标签的形式显示,可添加多个标签。与客户、供应商的订单来往能根据所在公司进行查找。
客户或供应商的字段是否可以由管理员进行编辑创建?
电话提醒:
根据通话记录,提醒销售人员,哪些客户/供应商没有长时间进行联系。
四、库存管理
1.入库流程:

库存与销售订单、采购订单相关联,可手动调整库存信息;
根据采购订单进行产品入库管理。货物到达时确认货物为订单上的货物,并对货物进行拍照保存。
收货结束后,没有发票的为暂估入库/估价入库,生成暂估入库单、记账凭证。有发票的货物为采购入库,生成记账凭证。当暂估入库的货物收到发票时,生成记账凭证,将暂估入库单冲红。
注:库存管理也需要附件管理,货物入库时需要拍照保存至系统中。系统能否做到连接电脑的外接拍照设备,直接拍照保存?
2.出库流程:

由销售部通知仓库进行发货,仓库选取货物,生成出库单,送货给客户。仓库也可以选取销售订单自行出库
出库单上添加快递单号:快递单号能否直接扫描录入?
3.催发票:
未收到发票的订单可以进行统计导出,交由采购部进行催发票
4.库存盘点:
生成当前库存所有产品的表格,此表格可导出。
具有,品牌、型号规格、当前库存、实际库存
5.库存所需模板:
入库单模板:
3.产品信息
产品信息字段:
成本价、销售价、品牌、代码、名称、产品类型、型号规格、基本单位、助记码、产地、单价、数量、英文注释、供应商信息。
产品报价:
当对产品进行询价之后,产品信息有有效询价与历史询价。询价信息有效期为一个月,超出一个月为历史报价,询价可以填入产品的成本价
产品信息字段能否自定义编辑添加?
五、财务模块(应收应付)

1.付款流程说明
1.审核由采购部门发起的付款申请单,审核通过后发送至boss审核,不通过则返回申请人;
2.汇总发票:对未提供发票的采购单进行统计,发送至采购部门。采购部进行催发票;
3.销售发票:业务员勾选相应的订单生成开票申请,下推到财务,财务开票,开好后关联生成发票,发票能生成记账凭证。
功能:
| 自动更新汇率 | 由于有国外的订单,每月的汇率会发生改变,每月初自动获取银行发布的汇率,这个月的国外订单汇率都为此汇率,汇率可以手动更改;汇率会发生改变,所以哪月中的订单上,汇率与哪月相同;,例:五月的订单,订单上的汇率与5月的汇率相同;六月的订单,订单上的汇率与六月的汇率相同; |
相关单据
付款申请单(支付证明单):

六、数据管理/自主数据库
批量导入联系人数据、供应商数据、订单数据、账单信息、财务信息;
信息库:
公司数据库:
客户数据库:
供应商数据:
同一个产品,客户与供应商或者公司的产品型号不一致,导致在送货时,由于型号的不一致,虽然是同一个产品,但是客户仓库不进行入库。所以希望可以对不同公司还有本公司的产品型号信息都进行保存,在打印/导出出库单时可以根据产品的型号,对应客户产品的型号进行自动切换,这样就不会出现型号不一致的情况。
制定一个数据库保存公司产品型号规格等信息,供应商一个,客户一个,由于客户、供应商有多个,需要用户可以手动添加数据库
七、权限设定(一期暂时简化)
1.销售权限分类:
A)审核:当前销售流程只有一个审核流程,为方便以后管理,需要设定工作人员的上级为审核人员
B)客户管理权限

